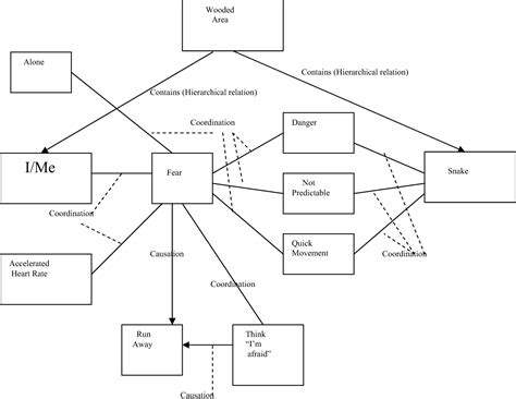
Colin Sims Blog